8月27日-28日,2025中望全球生态大会在广州盛大举行,此次大会聚集了上千名海内外客户、生态合作伙伴、应用开发者、行业专家、高校院所等业界人士,共同探讨产业生态共建新思路,共推工业可持续创新。

北京理正作为中望官方生态合作伙伴,深度参与了大会的多个环节,向全球产业界展示中国工程建设专业化软件的创新力量。
理正勘察岩土数字化解决行业痛点
理正数字土木板块产品经理王堃在会上发表《助力勘察企业数字化转型——理正勘察岩土数字化解决方案》主题演讲。探讨了勘察企业数字化转型难题以及勘察企业数字化转型策略,并系统地介绍利用《理正勘察岩土数字化系统》赋能勘察业务场景(勘察工程师、企业管理者、岩土设计师),同时理正积极拥抱国产化生态,与中望等国产工业软件领导者深度合作,用更懂工程师的设计习惯重构设计体验,如理正工程地质勘察软件For中望CAD、理正勘察三维地质软件For 中望CAD、以及理正协同设计平台,帮助勘察设计企业提效设计过程,强化企业标准运用,极大地提升了协同设计效率和质量,共筑全球工业软件新格局!理正与中望通过不断合作逐步探索出国产化的工程建设设计解决方案,这种战略合作不仅是产品层面的互补,更是国产化生态层面的共赢。

北京理正荣获优秀合作伙伴
报告亮点介绍
本系统助力勘察工程师从前期准备到勘察外业、室内试验以及内业整理全流程的数字化作业,利用数字化手段,通过用户登录权限,实现企业历史数据的复用、外业数据的任务派发和信息化采集、内业端数据的共享、三维快速建模工具以及最终成果的数字化交付。

前期准备

外业数据上传
在手机端,本系统提供总体看板、项目管理和成果管理功能。企业管理者可直接在移动端对企业所有的工程进行整体查看,可进行在建工程的进度浏览、任务分配,对完工项目可直接查看相关数据资料、图件文档等信息。在网页端,系统同样提供丰富的数据查看窗口以及单工程、多工程的数据统计功能。满足企业管理者对企业项目的全局把控。同时CIM综合展示系统可满足企业管理者在网页端对勘察专业、设计专业、测绘专业等多个专业的数据成果三维可视化浏览。

移动端工程数据查看

总体看板


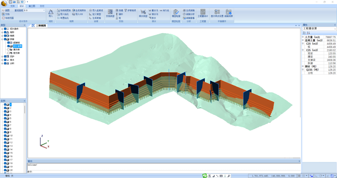
三维基坑设计

三维边坡设计

地基处理三维设计

隧洞三维方案设计软件

三维桩基方案

复杂填挖三维设计
