水工调压井设计22个注意事项、3款水利工程师常用计算软件,值得收藏
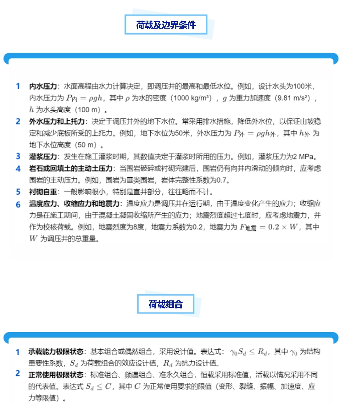
首页 >> 市场活动 >> 市场活动 >> 正文
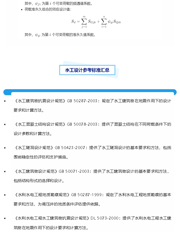
调压井作为引水式水电站和抽水蓄能电站的重要组成部分,特别是在一些大型水利项目中,调压井的建设是不可或缺的环节。今天分享调压井结构设计中的常见难题、设计条件参数和调压井相关计算软件的使用。



水工调压井软件安装包



点击下载>>


水工调压井软件实例领取:点赞、分享、联系小编








构筑新质生产力    赋能千行百业高质量发展
地址:北京市西城区车公庄大街甲4号物华大厦A1108 邮编:100044 全国服务热线:010-68002096/2098 传真:010-68008001 邮箱:CAD@lizheng.com.cn 华南地区办事处:020-38869106 杭州办事处:0571-88073990 ©LEADINGSOFT Company Limited All Rights Reserved, 北京理正软件股份有限公司 京ICP备10008608号 京公网安备110102001070号