软件介绍:
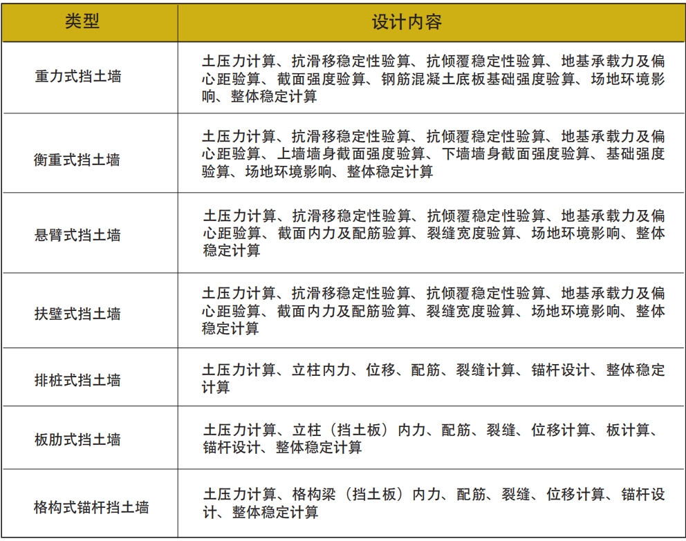
按照《建筑边坡工程技术规范(GB50330-2013)》编制,可完成以下7种类型挡土墙的设计工作:格构式锚杆挡土墙、 重力式挡土墙、 衡重式挡土墙、悬臂式挡土墙、 扶壁式挡土墙、 板肋式锚杆挡土墙、 排桩式锚杆挡土墙,包括土压力计算(库仑、朗肯、静止、修正库仑、修正朗肯、二阶直坡、地震情况土压力、规范公式法计算特殊情况下土压力),倾覆滑移稳定、墙身截面、墙身抗震、基础强度的计算及整体稳定性验算,可输出内容完备的计算简图和计算书。该软件入选《水利水电工程勘测设计计算机软件名录(2020版)》

依据规范:
-
★《建筑边坡工程技术规范》(GB 50330-2013)
-
★《混凝土结构设计规范》(GB 50010-2010)(2015年版)
-
★《建筑抗震设计规范》(GB 50011-2010)(2016年版)
-
★《砌体结构设计规范》(GB 50003-2011)
-
★《建筑地基基础设计规范》(GB 50007-2011)
-
★《公路工程抗震设计规范》(JTG B02-2013)
-
★《建筑结构荷载规范》(GB 50009-2012)
-
★《工程结构通用规范》(GB 55001-2021)
-
★《建筑与市政工程抗震通用规范》(GB 55002-2021)
-
★《建筑与市政地基基础通用规范》(GB 55003-2021)
-
★《混凝土结构通用规范》(GB 55008-2021)
功能特点:
1、新颖的格构式挡土墙
-
★格构梁(可增设挡土板)与锚索(杆)有效的结合,既达到边坡治理的目的,又提高了支护结构的整体性并且降低造价,是工程中很有前途的边坡治理方法。
-
★采用杆系有限元计算格构梁的内力、位移,并完成配筋计算、锚索(杆)设计、裂缝计算等全部设计内容;采用条分法分析计算坡体的整体稳定性;极大地提高了设计效率,达到安全、经济、实用的目的。
-
★矩形截面格构梁之间可设置简支板、连续板、拱形板(简支、双铰支),为工程设计提供灵活、方便的选择;
2、适用条件广泛
-
★适用边坡类型:土质边坡、岩质边坡;
-
★适用环境条件:一般地区、浸水地区、抗震地区、抗震浸水地区。
3、实用的土压力计算
依据《建筑边坡工程技术规范》(GB50330-2002)岩土压力的计算方法有:
-
★土质边坡:库仑土压力、朗肯土压力、静止土压力、修正库仑土压力、修正朗肯土压力、特殊情况(如有限范围填土)土压力等,有适用不同支护形式的土压力分布形式等;
-
★岩质边坡:主动岩石压力、静止岩石压力、修正岩石压力。
4、计算内容丰富