软件介绍:
挡土墙是铁路、公路、水利、市政、规划、地矿等行业经常碰到的设计难点,稍有不慎,即会酿成事故。其难点主要表现在:情况复杂多变、计算内容繁多、计算过程繁锁,手工设计难以胜任。
北京理正凭借其在岩土工程领域的超群的技术实力,精心研发的《理正挡土墙设计CAD软件》,适用范围广、考虑问题全面、计算结果准确、计算速度快、操作简便,软件一经投放市场,得到了岩土工程技术人员的一直好评。该软件入选《水利水电工程勘测设计计算机软件名录(2020版)》

符合规范:
-
■ 《混凝土结构设计规范》(GB50010-2010)(2015年版)
-
■ 《建筑抗震设计规范》(GB 50011-2010)(2016年版)
-
■ 《公路路基设计规范》(JTG D30-2015)
-
■ 《公路钢筋混凝土及预应力混凝土桥涵设计规范》(JTG 3362-2018)
-
■ 《公路桥涵设计通用规范》(JTG D60-2015)
-
■ 《铁路路基设计规范》(TB 10001-2016)
-
■ 《铁路工程抗震设计规范》(GB 50111-2006)
-
■ 《水工挡土墙设计规范》(SL 379-2007)
-
■ 《铁路路基极限状态法设计规范》(Q/CR 9127-2018)中国铁路总公司企业标准
-
■ 《工程结构通用规范》(GB 55001-2021)
-
■ 《建筑与市政工程抗震通用规范》(GB 55002-2021)
-
■ 《砌体结构通用规范》(GB 55007-2021)
-
■ 《混凝土结构通用规范》(GB 55008-2021)
技术优势 :
1、计算速度快、计算效率高
-
用手工完成一道类似于路基设计手册上的工程例题,即使经验丰富的老手,从准备数据到完成全部计算过程,少说也得半天、一天。同样的题目用这套软件计算,从录入数据到得出计算结果,最多需要5分钟!一个小时能出10套方案!
2、计算结果准确可靠
-
软件正式推出前经过严格的测试和反复验证,与路基设计手册上的各个例题、计算表及工程定型图进行对比,结果全部吻合。经全国数百家设计单位应用均对结果非常满意。
3、人性化设计、操作简单
-
软件设计充分考虑专业人员的工作习惯。我们曾请有关专业人员试用,未经任何外人的提示、提醒,操作人员能立即快速准确地算出结果,试用后皆赞不绝口,连声称赞软件操作简单、专业化程度高。

功能特点 :
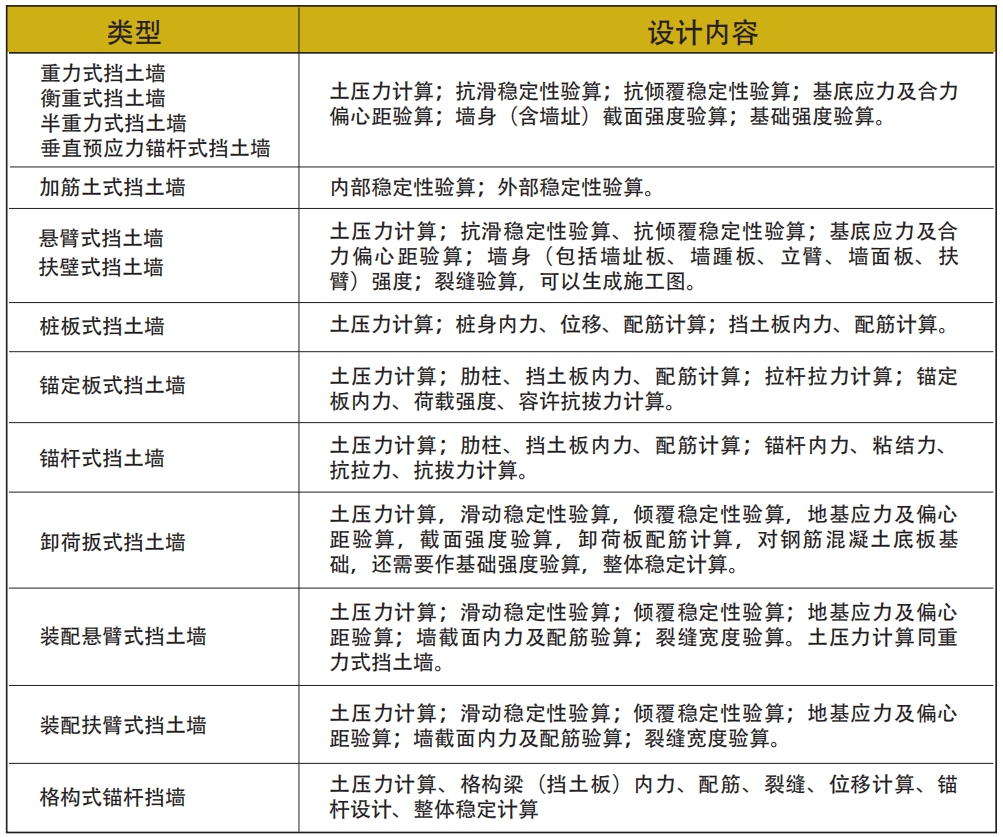
涵盖多种挡土墙类型
考虑问题非常全面
-
★考虑了浸水与抗震等各种情况及工况
-
★5种基础类型
-
★能有效处理墙后多层填土的问题;
-
★能自动处理墙后粘性填土,无须将粘聚力换算成等效内摩擦角。
-
★提供在挡土墙上布置附加外力的功能。
土压力计算的处理方法十分科学
-
挡土墙计算难在确定土压力。本软件采用的库伦土压力理论,准确求 出土压力的大小、方向、作用点;第一和第二破裂面;地震荷载及水压力参与计算;衡重式挡土墙的上墙、下墙分两步进行计算(下墙用“力多边形法”或“等效超载法”计算土压力)。对重力式、半重力式、垂直预应力式、悬臂式、扶壁式、桩板式、锚杆式和锚定板式挡墙,除库仑土压 力计算方法外,增加了朗肯土压力和静止土压力的计算方法; 提供“验算”、“设计”两大功能,其中“设计”重力式、衡重式等挡土墙时自动输出优化截面,智能化程度相当高。
标准的计算结果与内容
-
★将屏幕一分为二,左侧输出简图,右侧输出计算书。简图内容:
-
★土压力与破裂角关系曲线;
-
★土压力沿挡墙高度分布图;
-
★压力与破裂面示意图;
-
★力的平衡多边形。
-
★计算书内容:计算参数;各种计算、检算结果。
装配式挡土墙
随着城市建设,市政工程及地铁工程等发展,装配式钢筋混凝土挡土墙除具备一般挡土墙的特点外,还具有施工速度快、工效高等特点,深受建设者的青睐。为满足广大建设者、设计者的要求,理正推出了装配式挡土墙设计、计算软件。软件投放市场后,现已经成为几个行业制作“装配式挡土墙标准图案”的分析验算软件。
-
★悬臂式挡土墙的整体验算、抗滑移验算、抗倾覆验算、基底应力及偏心距验算;
-
★面板、基础的内力、配筋、裂缝及变形计算,面板与基础的连接计算;
-
★扶壁式挡土墙整体验算、结构内力计算,面板、肋板、基础的内力、配筋、裂缝及变形计算、面板+肋板与基础的连接计算和吊装计算。
