软件介绍:
理正边坡三维设计软件是集三维地质、边坡设计、边坡分析、施工图、数字化交付于一体的设计软件,采用理正自主研发的国产图形平台,可以实现二、三维联动,以三维地质模型为基础,在三维空间上实现放坡、支护、排水等边坡全要素设计,边坡剖面可送入理正边坡综合治理分析软件进行边坡稳定性分析,可自动生成边坡施工图并进行工程量统计,设计成果支持数字化交付。

三维地质数据读取:
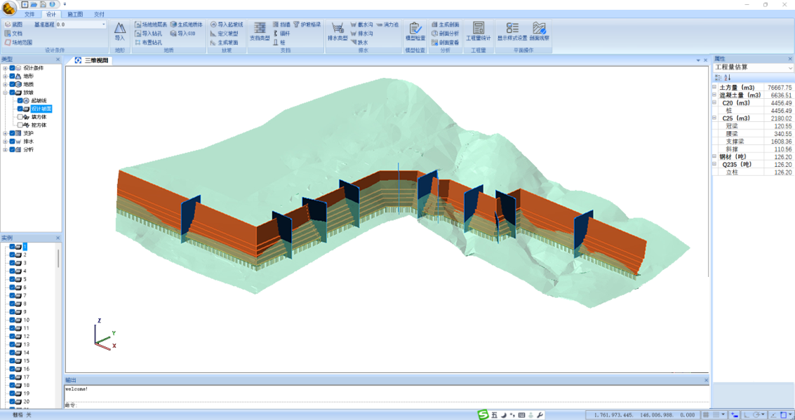
三维地质模型可直观、立体地展示边坡的地层结构、岩土性质、地质构造、地下水分布等关键信息,模型包含高精度的地质勘察数据,能够精确再现边坡内部各层岩土的厚度、物理力学性质等参数,为边坡设计提供详实的基础资料。
主要功能:
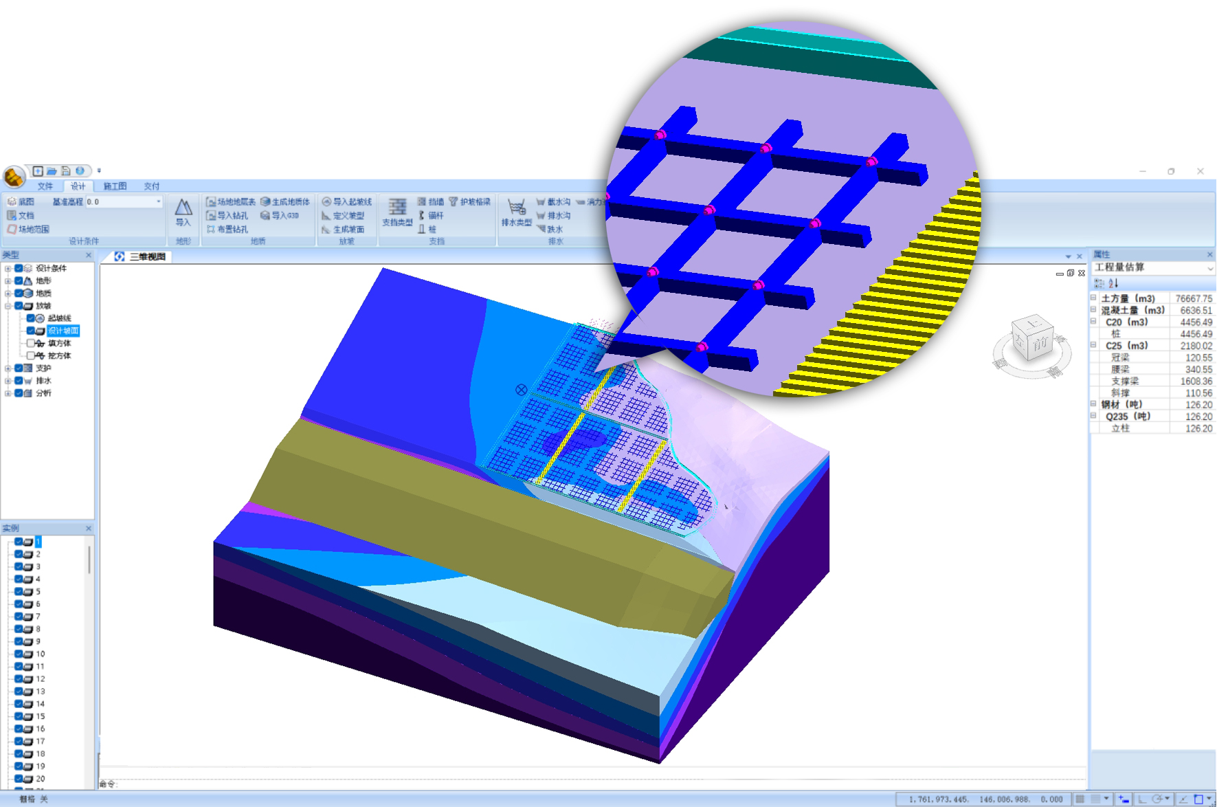
以三维地质模型为基础在三维空间上对边坡进行精细化设计,包括放坡、支挡、排水等全要素设计,提供便捷的参数化布置命令,建模方便快捷,容易上手。

边坡设计需要对边坡稳定性进行验算,根据验算结果调整设计方案,通过反复的试算调整使边坡设计满足要求。软件可将剖面送入理正边坡综合治理分析软件进行验算和方案调整,有效节省设计人员反复试算、手工调整的工作量。


施工图及工程量
软件能够无缝对接建模数据及分析结果自动生成边坡施工图并统计工程量,边坡施工图涵盖了出图设置、平面图、立面图、剖面图、配筋图、大样图等多个关键要素,同时还配备了丰富的大样图库,确保用户能够高效、准确地完成施工图的设计。
主要功能:
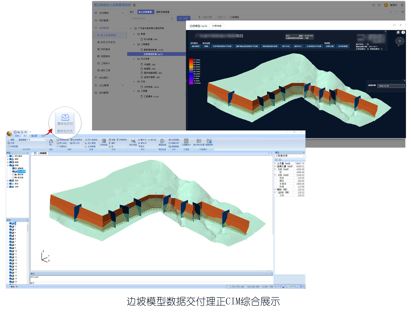
数据化交付
软件基于岩土BIM思想、实现岩土BIM数据交付,并可无缝对接理正勘察岩土数字化成果管理系统以及理正CIM综合展示系统,为岩土工程下游专业提供数据化支撑。