软件介绍:
理正土工试验软件可完成常规室内土工试验的数据录入、计算、曲线分析及绘制,自动生成成果汇总表格及各种试验记录表格,自动统计工作量并生成收费表,可向理正工程地质勘察CAD软件传递室内试验数据。

依据规范:
-
■《土工试验方法标准》GB/T50123-1999
-
■《公路土工试验规程》JTJ051-93
-
■《土工试验规程》(水利)SL237-1999
软件特点:
-
■数据录入-一录入各种试验的原始数据,可自行读入用户设置好的仪器的相应数据;

-
■数据处理---对试验数据进行计算处理并生成相应的曲线图;
-
■成果输出-一生成土工试验单项记录表格、土工试验成果总表和试验曲线;
-
■数据接口---可将试验成果数据导入理正工程地质勘察CAD软件;
-
■可自动生成收费汇总表;
-
■支持电子天平称重;
-
■支持南京智龙、南京土壤仪器厂仪器接口、
-
■支持华勘仪器接口。
功能介绍:
-
■土工试验室各试验设备数据设置(包括固结仪、无侧限压力仪、直剪仪、三轴仪、击实仪、环刀、比重瓶、密度计、铝盒、烧杯等);
-
■室内定名参照多本规范,用户可自行选择:《建筑地基基础设计规范》(GB50007--002)、《铁路工程岩土分类标准》(TB10077--001)(J123--001)、《公路土工试验规程》(JTJ051--93)、《土工试验规程》(水利)(SL237--1999)
-
■成果表表头模板化,可方便定义“计算项目”、“表的高、宽、字体”等项目。
-
■成果表可生成“中间过程数据表格”,方便修改成果数据。并可在EXCEL上生成。
-
■试验曲线的分析:高度的自动化、灵活智能的人工干预。

-
■采用数据库编程,可方便的备份和恢复数据。
-
■操作效率高,大量快捷键功能。
-
■成果曲线图的排版功能,既可直接打印也可存成“.dxf"格式到CAD下打印;可在AutoCAD中编辑成果图。
-
■灵活的试验配置功能,可添加和修改“试验人员、实验仪器、计算参数”。
-
■直接向理正勘察软件传递土工试验数据,实现土工试验
-
■勘察报告编制一体化。
-
■从备份库中恢复多个工程。
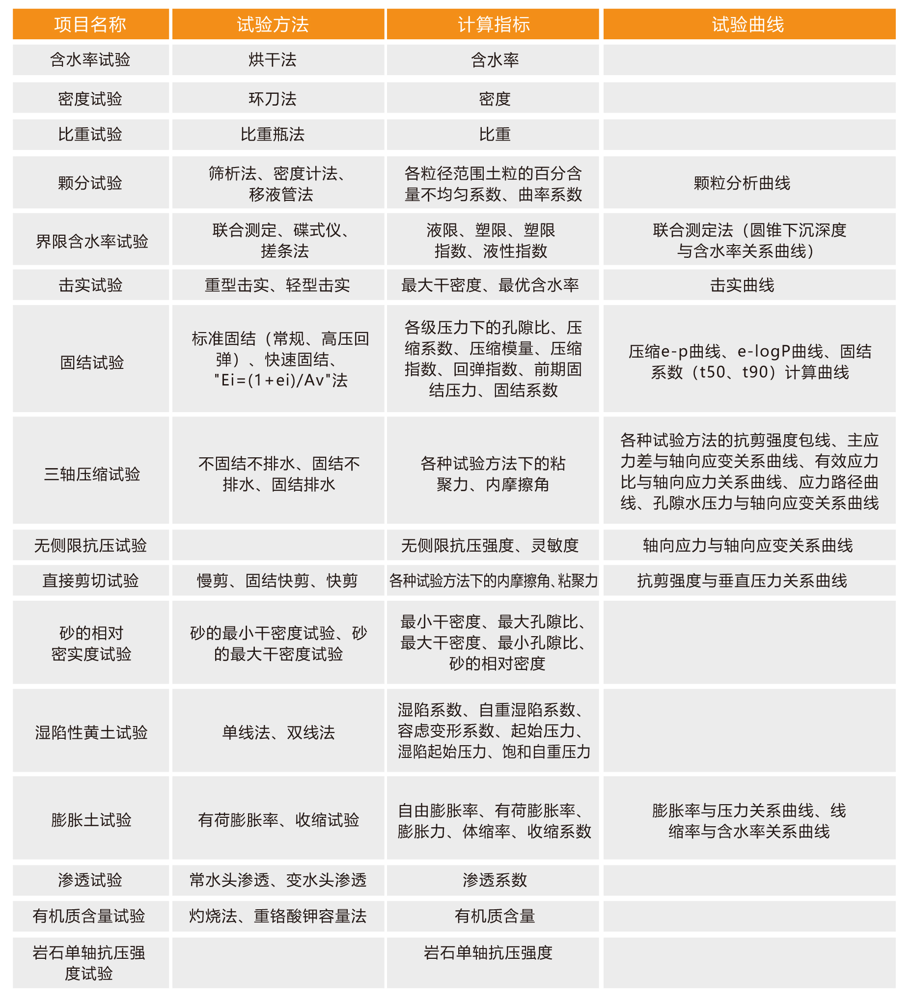
理正土工试验软件试验项目及成果列表: